Tipos de modelos matemáticos | Temas de Ecologia. 1.3. Tipos de modelos matemáticos. Empíricos o teóricos. El carácter empírico o teórico constituye la característica fundamental de un modelo. Un modelo teórico se basa en las leyes físicas que rigen los procesos, un modelo empírico se basa en relaciones estadísticamente.. Podemos determinar el precio de venta de un artículo ubicando su precio original a lo largo del eje x y luego encontrando el valor y correspondiente , o precio de venta, en el gráfico.Como se muestra en el gráfico, si un artículo tiene un precio de venta original de $ 5, entonces el precio de venta correspondiente es $ 4.25, que es lo que esperábamos según nuestros hallazgos de la ecuación.

funciones en modelos matemáticos YouTube

Funciones y modelos matematicos

Modelos matemáticos MODELOS MATEMATICOS

tipos de modelos matemáticos existentes pa... Mind Map

Modelo Matemático Definición, Qué es y Ejemplos 2024

Modelos matemáticos máximos y mínimos by Olivia Issuu
Clasificación de Los Modelos Matemáticos Modelo matemático Ecuaciones

Modelos matemáticos

CALCULAR LOS MODELOS MATEMATICOS DE UN SUBESPACIO YouTube

MATEMÁTICAS APLICADAS II UNIDAD MODELACIÓN MATEMÁTICA

Construir modelos matemáticos que sean más útiles a la sociedad

Qué es un Modelo Matemático

Modelos matemáticos, como obtener la ecuación que lo representa y su gráfica La función lineal

Matemáticas

MODELOS MATEMATICOS

Cómo HALLAR un MODELO MATEMÁTICO de una SITUACIÓN REAL MODELOS LINEALES YouTube

Modelos Matematicos
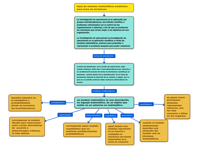
Clase 1 Conceptos Basicos e Introduccion a Modelos Matematicos La investigación de

Modelos matematicos

Introducción a los modelos matemáticos Platzi
La matemática ofrece dos modelos para trabajar y cada uno tiene una determinada probabilidad de ocurrir: Determinísticos, con los que es posible controlar los factores del fenómeno que se estudia, lo que permite mayor exactitud de los resultados. Estocásticos, es decir, que no se pueden controlar. Lo que da lugar a diferentes resultados.. Los modelos nos sirven para simplificar estructuras y procesos complejos, de manera que podamos representarlas, estudiarlas y comprenderlas. Un modelo se basa en las propiedades más importantes y básicas de lo que queremos representar. Tomando esto en cuenta entonces podemos definir a un modelo como: "Una simplificación que imita los fenómenos del mundo real, de modo que se puedan.